CCL19-producing fibroblasts promote tertiary lymphoid structure formation enhancing anti-tumor IgG response in colorectal cancer liver metastasis
Yifan Zhang1,11* ∙ Guangjian Liu2,3,11*∙ Qianwen Zeng1,11*∙ Wenrui Wu4,11*∙ Kai Lei5,11*∙ Chuankai Zhang6,7,11*∙ Miaoling Tang7 ∙ Yuting Zhang8 ∙ Xiao Xiang1 ∙ Li Tan1 ∙ Rui Cui2,3 ∙ Si Qin2,3 ∙ Xinming Song5 ∙ Changjun Yin6,9,#∙ Zhihang Chen1,# ∙ Ming Kuang1,6,10,12,#; Cancer Cell 42, 1370-1385.e1379,doi: 10.1016/j.ccell.2024.07.006 (*Shared First Authors; #Shared Corresponding Authors )
Key Publications

Yuexiu District 510080 Guangzhou,China

Changjun Yin
Professor of Experimental Medicine
Principal Investigator
Guest scientist in IPEK, LMU
📞 +86-020-87606870
I have been working on the topic of immune injury of chronic inflammatory diseases for more than 10 years and am fascinated by the hypothesis that tertiary lymphoid structures (TLSs) may organize disease-specific T-cell and B-cell responses under the pathological environments. Understanding the underlying mechanisms and identification of the cognate antigens recognized by these disease-specific T-cells and B-cells are the major focus of our laboratory. We believed that these studies offer the unprecedented opportunity to understand how the immune system reacts to endogenous antigens, which are released during tissue injury under chronic inflammatory diseases, such as atherosclerosis, cancers, and Alzheimer's disease. Meanwhile, this new knowledge will lead to the next generation therapies for the benefit of patients suffering from these unresolvable diseases.
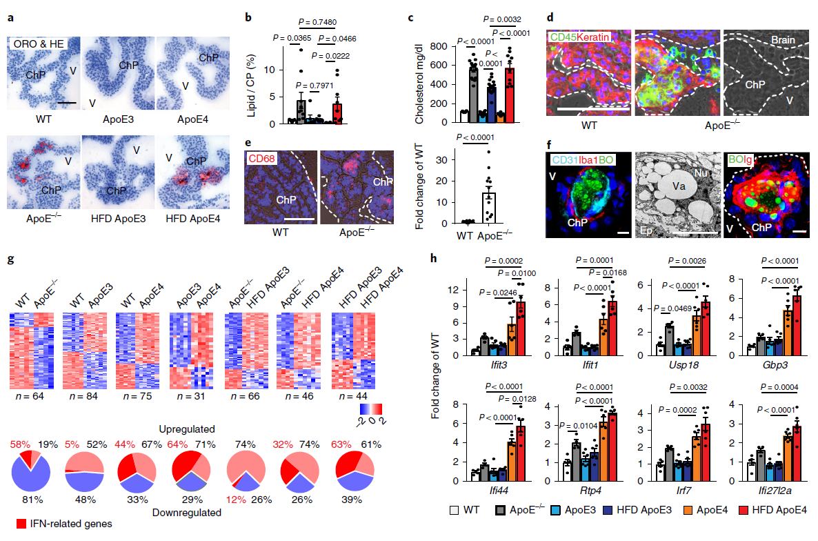
Key research achievements include the first report on the ApoE as a novel complement inhibitor protein to inhibit chronic inflammation in atherosclerosis and Alzheimer's disease (Nat Med, 2019), which leads to the new therapy using C5 siRNA to treat these diseases (US patent: US20210395735A1). We discovered the novel type of lipid pathology in human brains, named as “choroid plexus lipid deposition”, which may represent a novel hallmark pathology for Alzheimer's disease (Nat Med, 2019), this study highlights the lipid pathology may play key roles in the pathogenesis of AD. We uncovered that multiple T-cell tolerance checkpoint breakdown within atherosclerotic plaques may be the driving-force to promote atherosclerosis (Nature Cardiovascular Research, 2023). Our work on TLSs in colorectal cancer liver metastasis in humans reported that TLS plasma cells secreted monoclonal antibodies can directly target tumor cells and prevent tumor growth (Cancer Cell, 2024), this represents a novel strategy to fight against cancers.
Training & Academic Career
2022 – present: Professor for Experimental Medicine, The First Affiliated Hospital, Sun Yat-sen University (SYSU), Guangzhou, China
2022 – present: Guest scientist, Institute for Cardiovascular Prevention (IPEK),
Ludwig-Maximilians-University (LMU) Munich, Germany
2018 – 2022: Group Leader/Immunity of Atherosclerosis-Brain Interfaces, IPEK, LMU, Munich, Germany
2014 – 2018: Postdoc training in Experimental Immunology, IPEK, LMU, Munich, Germany
2010 – 2013: PhD training in Experimental Immunology, Institute for Vascular Medicine(IVM)/Leibniz Institute on Aging (FLI), Jena, Germany
2003 – 2009: Bachelor and Maste of science training in molecular biology and biochemistry, College of Life Science & Technology at Huazhong Agricultural University, Wuhan, China
Awards & Honors
2019 Bayer Thrombosis Research Award 2019

CCL19-producing fibroblasts promote tertiary lymphoid structure formation enhancing anti-tumor IgG response in colorectal cancer liver metastasis
Yifan Zhang1,11* ∙ Guangjian Liu2,3,11*∙ Qianwen Zeng1,11*∙ Wenrui Wu4,11*∙ Kai Lei5,11*∙ Chuankai Zhang6,7,11*∙ Miaoling Tang7 ∙ Yuting Zhang8 ∙ Xiao Xiang1 ∙ Li Tan1 ∙ Rui Cui2,3 ∙ Si Qin2,3 ∙ Xinming Song5 ∙ Changjun Yin6,9,#∙ Zhihang Chen1,# ∙ Ming Kuang1,6,10,12,#; Cancer Cell 42, 1370-1385.e1379,doi: 10.1016/j.ccell.2024.07.006 (*Shared First Authors; #Shared Corresponding Authors )

Changjun Yin
Professor of Experimental Medicine , Principal Investigator, Guest scientist in IPEK, LMU
📞 +86-020-87606870

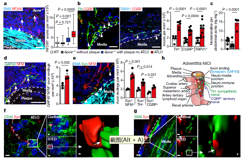
Mohanta, S. K. et al. Neuroimmune cardiovascular interfaces control atherosclerosis
Sarajo K. Mohanta&#, Li Peng&, Yuanfang Li, Shu Lu, Ting Sun, Lorenzo Carnevale, Marialuisa Perrotta, Zhe Ma, Benjamin Förstera, Karen Stanic, Chuankai Zhang, Xi Zhang, Piotr Szczepaniak, Mariaelvy Bianchini, Borhan R. Saeed, Raimondo Carnevale, Desheng Hu, Ryszard Nosalski, Fabio Pallante, Michael Beer, Donato Santovito, Ali Ertürk, Thomas C. Mettenleiter, Barbara G. Klupp, Remco T. A. Megens, Sabine Steffens, Jaroslav Pelisek, Hans-Henning Eckstein, Robert Kleemann, Livia Habenicht, Ziad Mallat, Jean-Baptiste Michel, Jürgen Bernhagen, Martin Dichgans, Giuseppe D’Agostino, Tomasz J. Guzik, Peder S. Olofsson, Changjun Yin, Christian Weber*, Giuseppe Lembo*, Daniela Carnevale* Andreas J. R. Habenicht*#,Nature 605, 152-159, doi:10.1038/s41586-022-04673-6 (2022).((&Shared First Authors; #Shared Corresponding Authors ))

ApoE attenuates unresolvable inflammation by complex formation with activated C1q
Changjun Yin#,*, Susanne Ackermann*, Zhe Ma, Sarajo K. Mohanta, Chuankai Zhang, Yuanfang Li, Sandor Nietzsche, Martin Westermann, Li Peng, Desheng Hu, Sai Vineela Bontha, Prasad Srikakulapu, Michael Beer, Remco T. A. Megens, Sabine Steffens, Markus Hildner, Luke D. Halder, Hans-Henning Eckstein, Jaroslav Pelisek, Jochen Herms, Sigrun Roeber, Thomas Arzberger, Anna Borodovsky, Livia Habenicht, Christoph J. Binder, Christian Weber, Peter F. Zipfel, Christine Skerka#, Andreas J. R. Habenicht, Nature medicine 25, 496-506, doi:10.1038/s41591-018-0336-8 (2019).(*Shared First Authors; #Shared

Artery Tertiary Lymphoid Organs Contribute to Innate and Adaptive Immune Responses in Advanced Mouse Atherosclerosis
I have been working on the topic of immune injury of chronic inflammatory diseases for more than 10 years and am fascinated by the hypothesis that tertiary lymphoid structures (TLSs) may organize disease-specific T-cell and B-cell responses under the pathological environments. Understanding the underlying mechanisms and identification of the cognate antigens recognized by these disease-specific T-cells and B-cells are the major focus of our laboratory. We believed that these studies offer the unprecedented opportunity to understand how the immune system reacts to endogenous antigens, which are released during tissue injury under chronic inflammatory diseases, such as atherosclerosis, cancers, and Alzheimer's disease. Meanwhile, this new knowledge will lead to the next generation therapies for the benefit of patients suffering from these unresolvable diseases.
Key research achievements include the first report on the ApoE as a novel complement inhibitor protein to inhibit chronic inflammation in atherosclerosis and Alzheimer's disease (Nat Med, 2019), which leads to the new therapy using C5 siRNA to treat these diseases (US patent: US20210395735A1). We discovered the novel type of lipid pathology in human brains, named as “choroid plexus lipid deposition”, which may represent a novel hallmark pathology for Alzheimer's disease (Nat Med, 2019), this study highlights the lipid pathology may play key roles in the pathogenesis of AD. We uncovered that multiple T-cell tolerance checkpoint breakdown within atherosclerotic plaques may be the driving-force to promote atherosclerosis (Nature Cardiovascular Research, 2023). Our work on TLSs in colorectal cancer liver metastasis in humans reported that TLS plasma cells secreted monoclonal antibodies can directly target tumor cells and prevent tumor growth (Cancer Cell, 2024), this represents a novel strategy to fight against cancers.
Training & Academic Career
2022 – present: Professor for Experimental Medicine, The First Affiliated Hospital, Sun Yat-sen University (SYSU), Guangzhou, China
2022 – present: Guest scientist, Institute for Cardiovascular Prevention (IPEK),
Ludwig-Maximilians-University (LMU) Munich, Germany
2018 – 2022: Group Leader/Immunity of Atherosclerosis-Brain Interfaces, IPEK, LMU, Munich, Germany
2014 – 2018: Postdoc training in Experimental Immunology, IPEK, LMU, Munich, Germany
2010 – 2013: PhD training in Experimental Immunology, Institute for Vascular Medicine(IVM)/Leibniz Institute on Aging (FLI), Jena, Germany
2003 – 2009: Bachelor and Maste of science training in molecular biology and biochemistry, College of Life Science & Technology at Huazhong Agricultural University, Wuhan, China
Awards & Honors
2019 Bayer Thrombosis Research Award 2019

Pairing of single-cell RNA analysis and T cell antigen receptor profiling indicates breakdown of T cell tolerance checkpoints in atherosclerosis
Zhihua Wang*, Xi Zhang*, Shu Lu*, Chuankai Zhang, Zhe Ma, Rui Su, Yuanfang Li, Ting Sun, Yutao Li, Mingyang Hong, Xinyi Deng, Mohammad Rafiee Monjezi, Michael Hristov, Sabine Steffens, Donato Santovito, Klaus Dornmair, Klaus Ley, Christian Weber, Sarajo K. Mohanta, Andreas J. R. Habenicht#, Changjun Yin#,Nature Cardiovascular Research 2, 290-306, doi:10.1038/s44161-023-00218-w (2023).(*Shared First Authors; #Shared Corresponding Authors )

Pairing of single-cell RNA analysis and T cell antigen receptor profiling indicates breakdown of T cell tolerance checkpoints in atherosclerosis
Zhihua Wang*, Xi Zhang*, Shu Lu*, Chuankai Zhang, Zhe Ma, Rui Su, Yuanfang Li, Ting Sun, Yutao Li, Mingyang Hong, Xinyi Deng, Mohammad Rafiee Monjezi, Michael Hristov, Sabine Steffens, Donato Santovito, Klaus Dornmair, Klaus Ley, Christian Weber, Sarajo K. Mohanta, Andreas J. R. Habenicht#, Changjun Yin#,Nature Cardiovascular Research 2, 290-306, doi:10.1038/s44161-023-00218-w (2023).(*Shared First Authors; #Shared Corresponding Authors )

Mohanta, S. K. et al. Neuroimmune cardiovascular interfaces control atherosclerosis
Sarajo K. Mohanta&#, Li Peng&, Yuanfang Li, Shu Lu, Ting Sun, Lorenzo Carnevale, Marialuisa Perrotta, Zhe Ma, Benjamin Förstera, Karen Stanic, Chuankai Zhang, Xi Zhang, Piotr Szczepaniak, Mariaelvy Bianchini, Borhan R. Saeed, Raimondo Carnevale, Desheng Hu, Ryszard Nosalski, Fabio Pallante, Michael Beer, Donato Santovito, Ali Ertürk, Thomas C. Mettenleiter, Barbara G. Klupp, Remco T. A. Megens, Sabine Steffens, Jaroslav Pelisek, Hans-Henning Eckstein, Robert Kleemann, Livia Habenicht, Ziad Mallat, Jean-Baptiste Michel, Jürgen Bernhagen, Martin Dichgans, Giuseppe D’Agostino, Tomasz J. Guzik, Peder S. Olofsson, Changjun Yin, Christian Weber*, Giuseppe Lembo*, Daniela Carnevale* Andreas J. R. Habenicht*#,Nature 605, 152-159, doi:10.1038/s41586-022-04673-6 (2022).((&Shared First Authors; #Shared Corresponding Authors ))

ApoE attenuates unresolvable inflammation by complex formation with activated C1q
Changjun Yin#,*, Susanne Ackermann*, Zhe Ma, Sarajo K. Mohanta, Chuankai Zhang, Yuanfang Li, Sandor Nietzsche, Martin Westermann, Li Peng, Desheng Hu, Sai Vineela Bontha, Prasad Srikakulapu, Michael Beer, Remco T. A. Megens, Sabine Steffens, Markus Hildner, Luke D. Halder, Hans-Henning Eckstein, Jaroslav Pelisek, Jochen Herms, Sigrun Roeber, Thomas Arzberger, Anna Borodovsky, Livia Habenicht, Christoph J. Binder, Christian Weber, Peter F. Zipfel, Christine Skerka#, Andreas J. R. Habenicht, Nature medicine 25, 496-506, doi:10.1038/s41591-018-0336-8 (2019).(*Shared First Authors; #Shared Corresponding Authors)

Artery Tertiary Lymphoid Organs Contribute to Innate and Adaptive Immune Responses in Advanced Mouse Atherosclerosis

